人生就是博

学院新闻

目今位置: 学院首页 >> 学院概况 >> 学院新闻 >> 正文

人生就是博在学深走实中推进习近平总书记主要讲话精神的学习宣传与研究

宣布时间:2021-07-06  点击:[]

   (通讯员 操菊华 蔡明广)7月1日,习近平总书记在庆祝中国共产党建设100周年大会上揭晓主要讲话 。习近平总书记的讲话总揽全局、高屋建瓴、气焰磅礴、鼓舞人心,通篇闪灼着马克思主义的头脑光线,是一篇马克思主义的绚烂著作,是指引我们党团结向导全体人民为实现第二个百年斗争目的而接续奋进的纲要性文献,成为凝聚全体人民为强国伟业而矢志斗争的强盛精神情力 。学院把学习宣传与研究习近平总书记主要讲话精神作为目今和以后一个时期的主要政治使命,迅速兴起学习钻研、理论宣传、党史研究的热潮,营造了学党史、悟头脑、办实事、开新局的浓重气氛 。

学院组织了专题学习交流会,引领全体师生先学一步、学深一层,原原本本学,扎扎实实学,在学习中意会讲话精神实质,在宣讲中撒播党的立异理论,在践行中展示马院人的使命继续 。在71日召开的交流会上,学院师生热议习近平总书记的主要讲话 。学院党委书记舒先林指出,“放眼天下百年未有之大变局和中华民族伟大再起战略全局,接力百年斗争新征程,工程大马院也有着自己的使命与继续,那就是播撒马克思主义理论,传承红色基因,作育继续民族再起大任的时代新人!”院长曹胜亮强调:“我们通过斗争,披荆斩棘,走过了万水千山 。我们还要继续斗争,勇往直前,创立越发绚烂的绚烂 。”

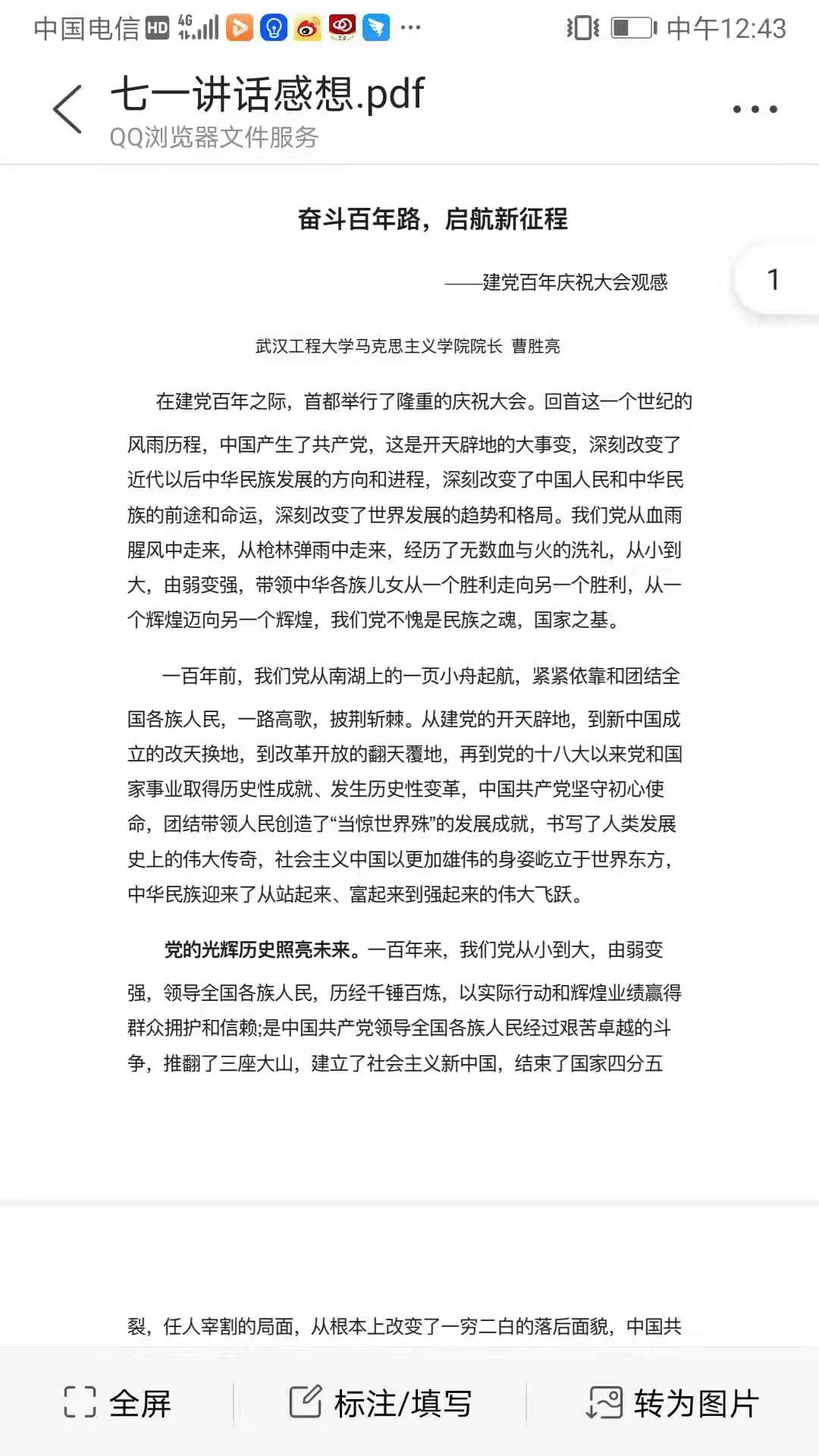
学院举行了形式多样的学习分享会 。院长曹胜亮第一时间撰写了题为“斗争百年路 启航新征程”的学习心得,从“党的绚烂历史照亮未来”“党的基础宗旨始终切记”“伟大建党精神特出千秋”等三个方面分享体会,泛论感想 。他指出,宽大党员干部要时刻不忘党的基础宗旨,以为民务实清廉的现实验动为伟大的为人民服务事业斗争终生 。72日,湖北高校思政网对我省教育系统学习习近平总书记讲话精神的总体情形作了集中报道,曹院长的学习体会被收入其中 。

学院在主流媒体起劲发声,鼎力大举撒播党的立异理论,形成有影响力的研究效果 。76日,操菊华教授在中国社会科学网揭晓题为“以青春之实力贡献强国之伟业”的文章,从赓续红色血脉、厚植人民情怀、提高斗争本事等方面叙述了青年一代的使命继续,招呼宽大青年弘扬伟大建党精神,赓续红色血脉,使党的红色基因代代相传 ;切记初心使命,始终扎根人民,厚植人民情怀,起劲为实现人民的优美生涯而不懈斗争 ;驻足“两个阵势”,提高斗争本事,学会在错综重大的情形下赢告捷利,成为堪当民族再起重任的时代新人 。

           

(审稿 曹胜亮

关闭

版权所有:人生就是博

学院地点:中国.湖北.武汉.东湖新手艺开发区光谷一起206号 |学院办公室电话:027-87992201

邮编:430205 |传真:027-87992201

网站地图