ÈËÉú¾ÍÊDz©

ѧԺÐÂÎÅ

Ä¿½ñλÖÃ: ѧԺÊ×Ò³ >> ѧԺ¸Å¿ö >> ѧԺÐÂÎÅ >> ÕýÎÄ

ÈËÉú¾ÍÊDz©Ñо¿ÉúÔÚµÚÆß½ì¡°Á¢ÂíÍòÑÔ¡±ÌìÏÂÑо¿ÉúѧÊõÂÛ̳ÖÐϲ»ñ¼Ñ¼¨

Ðû²¼Ê±¼ä£º2022-05-09  µã»÷£º[]

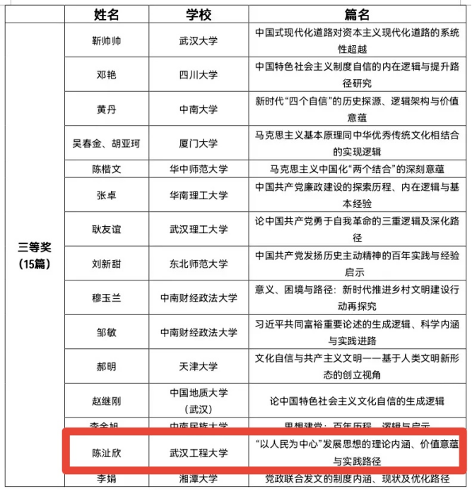
£¨Í¨Ñ¶Ô±£ººÎÊæ»Û£©2022Äê5ÔÂ8ÈÕÏÂÖ磬´ÓµÚÆß½ì¡°Á¢ÂíÍòÑÔ¡±ÌìÏÂÑо¿ÉúѧÊõÂÛ̳ÖÐ×éί»á»ñϤ£¬ÈËÉú¾ÍÊDz©Ñо¿Éú³Â›bÐÀ׫дµÄÂÛÎÄ¡¶¡°ÒÔÈËÃñΪÖÐÐÄ¡±Éú³¤Í·ÄÔµÄÀíÂÛÄÚÔÚ¡¢¼ÛÖµÒâÔÌÓëʵ¼ù·¾¶¡·ÈÙ»ñÈýµÈ½±£¬ÑîâùȻ׫дµÄÂÛÎÄ¡¶ÂÛÂí¿Ë˼Ö÷Òåʵ¼ù¹ÛµÄ½ñÊÀ¼ÛÖµÒâÔÌ¡ªÑ§Ï°<¹ØÓڷѶû°Í¹þµÄÌáÒª>¡·ÈÙ»ñÓÅÒì½± ¡£

¾ÝϤ£¬±¾´ÎÂÛ̳¹²ÊÕµ½À´×ÔÌìÏÂ170ÓàËù¸ßУÑо¿Éú½ü900ƪÎÄÕ£¬¹²ÆÀ³öÒ»µÈ½±6ƪ¡¢¶þµÈ½±7ƪ¡¢ÈýµÈ½±15ƪ¡¢ÓÅÒì½±27ƪ ¡£³Â›bÐÀͬÑâºÍÑîâùȻͬÑâµÄÂÛÎÄÔÚÖÚ¶àÓÅÒìÂÛÎÄÖÐʤ³ö£¬½øÈëǰ55Ãû ¡££¨Éó¸å£º³Â¿ ¡£©

¡¾¹Ø±Õ¡¿

°æÈ¨ËùÓУºÈËÉú¾ÍÊDz©

ѧԺµØµã£ºÖйú.ºþ±±.Î人.¶«ºþÐÂÊÖÒÕ¿ª·¢Çø¹â¹ÈÒ»Æð206ºÅ |ѧԺ°ì¹«Êҵ绰£º027-87992201

Óʱࣺ430205 |´«Õ棺027-87992201

ÍøÕ¾µØÍ¼